PCB Design for Compact Devices

At Mettler Design, our experienced electronics team specializes in delivering innovative product design solutions for complex projects. For this project, we were tasked with developing a PCB Design for Compact Devices with very limited internal space. This challenge required us to think outside the box and maintain close collaboration with our mechanical and design engineers.

As a result, we engineered a PCB layout that was both highly efficient and perfectly suited to the device’s structural limitations. To achieve seamless integration, we also restructured certain mechanical aspects of the casing, ensuring that functionality was not compromised. This project showcases not only our technical expertise but also our ability to combine electronic design, prototyping, and mechanical engineering into one cohesive solution.

SCHEMATICS AND DOCUMENTATION

PCB Design for Compact Devices
PCB Design for Compact Devices

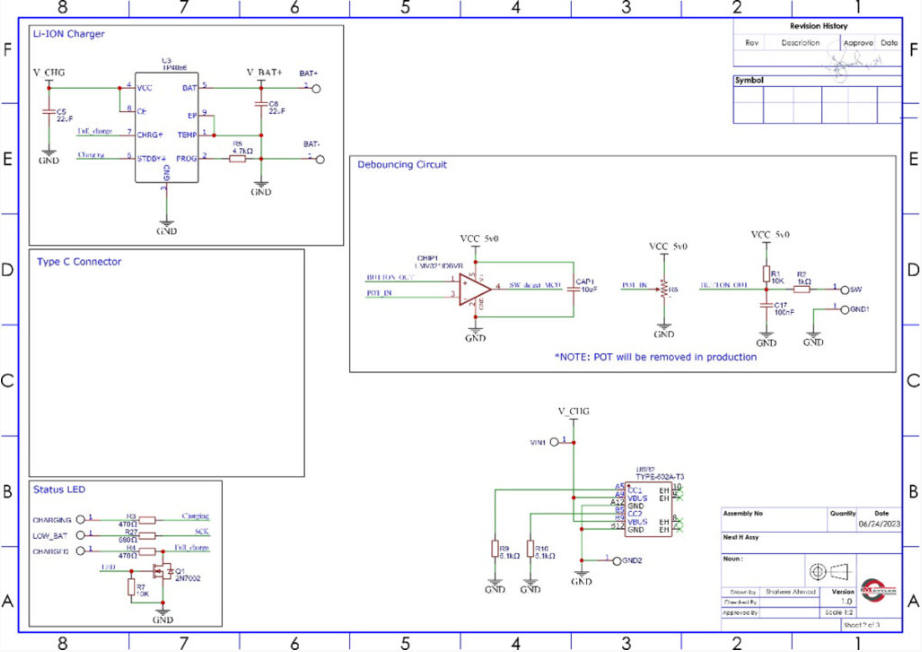
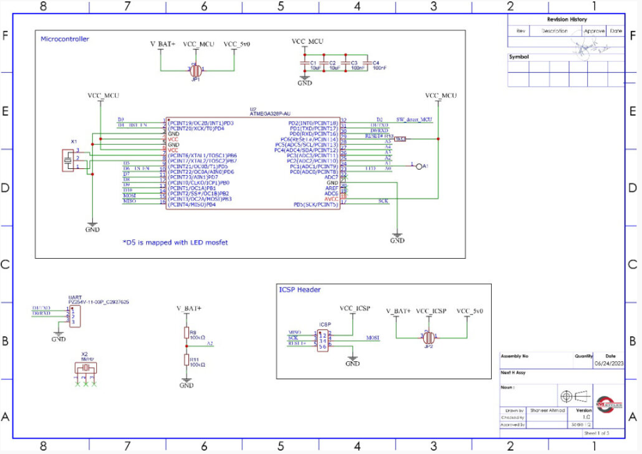
The image below highlights some of the detailed schematics we prepared for our client. Because clear documentation is crucial for long-term success, we ensure that every design we deliver is thoroughly recorded, actionable, and ready for implementation. This “one-stop-shop” approach allows our clients to move smoothly from prototyping to manufacturing without unnecessary delays.

CODING AND HARDWARE-IN-THE-LOOP TESTING

In addition to the PCB Design for Compact Devices, our coding team developed high-quality embedded software optimized for the device. To guarantee flawless performance, we employed Hardware-in-the-Loop (HIL) testing, verifying that both the hardware and software worked seamlessly together.

Through continuous collaboration, our testers and design engineers validated system performance under real-world conditions. This rigorous process ensured that all components functioned harmoniously, delivering a reliable, efficient, and production-ready solution.

PCB Design for Compact Devices
RC Bait Boat Design and Optimization
Copyright © 2025 - Mettler Design Inc. - All Rights Reserved

Get the Latest from Mettler Design!

Stay ahead with our exclusive updates. No spam, just innovation.

Why Join?

  • Latest projects
  • Cutting-edge solutions
  • Industry trends